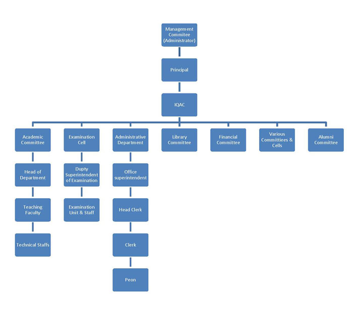
Administration

Manager

Shri Rakesh Verma

Principal

Prof. Pradip Kumar Pandey

Vice Principal

Dr. P. K. Singh

Chief Proctor

Prof U.S. Jha

IQAC Convener

Prof Vijendra Singh

Office Superintendent

Arun Praksh Pathak